PCB设计中有些常用的外围电路和硬件电路,深圳宏力捷是一家具备从PCB设计到PCBA代工代料的PCBA加工厂家,接下来为大家介绍下PCB设计常用电路设计参考及注意事项。
一、按键电路的常用设计参考
1、R1上拉电阻将不确定的信号通过一个电阻钳位在高电平,维持在不被触发的状态或是触发后回到原状态。(个人建议加上)
2、C1电容减小按键抖动及高频信号干扰。(个人建议加上)
3、R2限流电阻(取值100欧~10k不等,如果有设置内部上拉,该值不能太大,否则电流不足以拉低IO口) ?;O口防止过流过高电压烧坏IO口,对静电或者一些高压脉冲有吸收作用。(个人建议加上)
4、D1ESD二极管 静电?;ざ?,防止静电干扰或者损坏IO口。(这个根据PCB的成本及防护级别要求来决定添加与否)
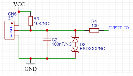
二、外接信号输入设计参考(和按键有点类似)
1、R3上拉电阻 将不确定的信号通过一个电阻钳位在高电平,维持在不被触发的状态或是触发后回到原状态。(如果外接的连接线比较长,芯片内部上拉能力比较弱,则建议加上。平时通信距离不长,有内部上拉则可以省略)
2、C2电容防止高频信号干扰。(注意,如果输入频率信号比较大,C2容值要对应减少,或者直接省略C2)
3、R4限流电阻?;O口 防止过流过高电压烧坏IO口,对静电或者一些高压脉冲有吸收作用。(个人建议加上)
4、D2ESD二极管静电保护二极管,防止静电干扰或者损坏IO口。(这个根据PCB的成本及防护级别要求来决定添加与否)
三、输出电路继电器设计参考
1、U1光耦分离高低压,防止高压干扰,实现电气隔离
2、D5 1N4148续流二极管bai保护元件不被感应电压击du穿或烧坏,以并联的方式接到产生感应电动势的元件两端,并与其形成回路,使其产生的高电动势在回路以续电流方式消耗,从而起到?;さ缏分械脑槐凰鸹档淖饔?。
四、达林顿晶体管设计参考应用
达林顿晶体管,小伙伴们一般常用于步进电机驱动,其实可以用于电机调速,大功率开关电路,驱动继电器,驱动功率比较大的LED光源,利用PWM来调节亮度哦。
1、R6 R7 R8电阻用于限流,防止ULN2001损坏,导致高压直接输入到MCU的IO(由于ULN2001D本身自带2.7K电阻,这里的R6 R7 R8可以省略,如果某些驱动芯片没带电阻最好自己加上,具体情况可以查看选用芯片的数据手册作决定)
2、COM 端接电源当输出端接感性负载的时候,负载不需要加续流二极管,芯片内部设计有二极管,只需COM口接负载电源即可,当接其他负载时,COM口可以不接。
3、在使用阻容降压电路为 ULN2001D 供电时,由于阻容降压电压无法阻止电网上的瞬态高压波动,必须在 ULN2001D 的 COM 端与地端就近接一个104 电容,其余应用场合下,该电容可以不添加。
五、运算放大器设计参考应用
利用运放巧妙采集负载的当前电流,可以准确知道当前负载运行情况,有没有正常工作,非常好用哦。运算放大器还有很多很精妙很实用的电路,以后会一一跟大家分享,大家有空也可以网上搜一搜运放的一些经典电路,很多可以参考的地方。
1、GND2是负载的地端,通过R16电阻(根据负载电流的大小R16要选功率大一点的)接公共地,会有微小的电压差
2、该电路是同相比例运算电路,所以采样端的电压=输入端电压*(1+R9/R11)=69倍的输入电压。大家可以根据测量范围修改R9调节放大倍数。
六、MOS管设计参考应用(控制电源输出通断)
七、输入电源设计参考应用
如果电路成本比较紧张,可根据需要适当删减元件
1、F1自恢复保险丝,过流?;ぃ筛菔导矢涸氐缌鞯髡е荡笮?。
2、D10 肖基特二极管减少后级电源对前级的影响,防止电源正负接反烧坏后级电路,防止电源关电时电流倒灌,但经过二极管有0.4V左右压降,需要考虑经过0.4V降压后会不会低于后级电路的正常工作电压。
3、TVS管输入电压过高?;ぃ话闳≌J淙氲缪沟?.4倍。
深圳宏力捷PCB设计能力
最高信号设计速率:10Gbps CML差分信号;
最高PCB设计层数:40层;
最小线宽:2.4mil;
最小线间距:2.4mil;
最小BGA PIN 间距:0.4mm;
最小机械孔直径:6mil;
最小激光钻孔直径:4mil;
最大PIN数目:;63000+
最大元件数目:3600;
最多BGA数目:48+。
选择深圳宏力捷做PCBA加工的四大理由
1. 实力保障
? SMT车间:拥有进口贴片机,光学检查设备多台,可日产400万点。每道工序都配备有QC人员,能够盯紧产品质量。
? DIP产线:拥有波峰焊两台,其中工作三年以上的老员工就有十多人,工人熟练程度高,可焊接各类插件材料。
2. 品质保障,性价比高
? 高端设备可贴精密异形件,BGA,QFN,0201类材料。也可样板贴片,散料手放。
? 样板与大小批量均可生产,打样800元起,批量0.008元/点起,无开机费。
3. 电子产品贴片、焊接经验丰富,交货稳定
? 累积服务上千家电子企业,涉及多类汽车设备与工控主板的SMT贴片加工服务,产品常出口欧美地区,品质能够得到新老客户的肯定。
? 交货准时,材料齐全后正常3-5天出货,小批量也可加急当天出货。
4. 维修能力强,售后服务完善
? 维修工程师经验丰富,可维修各类贴片焊接所造成的不良产品,能够保证每片电路板的连通率。
? 24小时客服人员随时响应,最快速度解决您的订单问题。
深圳宏力捷推荐服务:PCB设计打样 | PCB抄板打样 | PCB打样&批量生产 | PCBA代工代料
